Beat365中文官方网站
国家级一流专业建设点(护理学)
国家级高等学校特色专业建设点(护理学)
国家教育部护理学一级学科硕士学位授权点
国家中医药管理局重点学科(中医护理学)
吉林省特色高水平专业A类
吉林省特色高水平学科“优势特色学科B类”
吉林省优秀基层教学组织
返回学校首页
首页
学院概况
党群工作
教育教学
学科建设
学生服务
学院简介
现任领导
组织机构
学院办公室
学生办公室
教研室
岗位职责
党建动态
支部建设
工会妇委会
本科生教育
教学动态
专业介绍
课程建设
教学研究
教材建设
临床基地
研究生教育
导师信息
研究方向
研究生课程建设
毕业与学位
博士生教育
导师信息
研究方向
研究生课程建设
毕业与学位
学科简介
学科方向
学科带头人
学科队伍
学术交流
服务专栏
培养成果
德育为先
智育主体
体魄强健
形象美丽
劳动光荣
队伍建设
就业信息
教学研究
本科生教育
研究生教育
博士生教育
教学研究
当前位置:
首页
>>
教育教学
>>
本科生教育
>>
教学研究
>> 正文
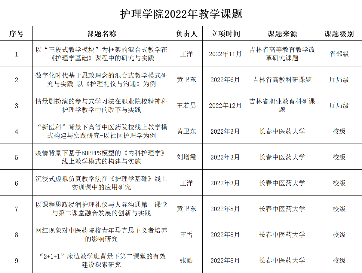
Beat365中文官方网站2022年教学课题
2022年12月30日
上一条:
Beat365中文官方网站2023年教学课题
下一条:
Beat365中文官方网站2021年教学课题
【
关闭
】
版权所有:beat·365(中文)官方网站-Sports Platform 地址:长春市净月经济开发区博硕路1035号 邮编:130117